bv伟德国际1946
首页
伟德概况
学院简介
历任领导
现任领导
机构设置
师资队伍
教授博士
专任教师
外聘专家
本科教学
专业设置
培养方案
教研教改
质量工程
校企合作
研究生教育
学位点简介
导师队伍
研究生招生
研究生培养
伟德国际
学科发展
学科平台
科研项目
科研成果
学术交流
学生工作
学生组织
规章制度
招生就业
团学活动
党群工作
党建工作
工会工作
关工委工作
院友天地
院友活动
院友风采
毕业相册
校友联络
科研成果
首页
>>
伟德国际
>>
科研成果
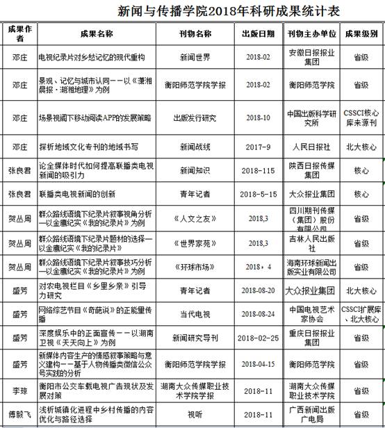
2018年科研成果
2019-06-06 点击:[]
上一条:
2019年科研成果
下一条:
2017年科研成果
> 新华网
> 中国新闻网
> 凤凰网
> 新浪网
> 搜狐网
> 人民日报
Copyright ©伟德国际(bv1946·MACAU)源于英国-官方网站|欢迎光临 版权所有
学院地址:湖南省衡阳市珠晖区衡花路16号
衡师新传人公众号